好消息!好消息!
![]()
![]()
![]()
“惠享雷速体育比分直播:·百万购车补贴享不停”
汽车促消费活动方案来啦

![]()
为进一步拉动消费热潮,支持消费者在雷速体育比分直播:市内购买乘用车,助力汽车消费市场发展,特制定本活动方案。
01
活动主题
惠享雷速体育比分直播:·百万购车补贴享不停
02
组织架构
主办单位:雷速体育比分直播:市科工商务局
协办单位:市委宣传部、市财政局、市税务局、市公安局交通警察大队、台城街道办事处
03
补贴对象
(一)消费者(个人、个体工商户、企业及其他组织机构等,但不包含财政供养单位)在雷速体育比分直播:市注册登记的限额以上汽车销售企业(不含二手车销售),购置“国六”标准(含“国六B”标准)乘用汽车或新能源乘用汽车,并在江门辖区范围内办理机动车注册登记,可凭本市购车发票申请资金补助,二手车交易者不能参与活动。
(二)《机动车销售统一发票》于2023年5月1日至2023年12月31日期间开具的且《机动车行驶证》注册日期于2023年5月1日至2024年1月31日期间签注的。
04
补贴标准
在雷速体育比分直播:市注册登记限额以上汽车销售企业购车:
(一)购置15万元(人民币,含税价)及以下,每台车给予2200元资金补助;
(二)购置15万元(人民币,含税价)以上,每台车给予3200元资金补助。
上述汽车补贴总额限定为300万元,拨付顺序以机动车销售统一发票开具时间为准,按照谁先申报,谁先获得补助的原则,额满即止。若机动车销售统一发票开具时间相同,则按照申报材料递交时间确定拨付顺序。
05
申报材料
雷速体育比分直播:市汽车消费补贴信息确认表(见附件2)、购车人身份证、机动车销售统一发票、机动车行驶证和购车人银行卡复印件。以企业名义申请的,需提交营业执照、公户开户许可证(或盖章版的账户证明)。消费者提供的车辆销售发票抬头与银行账户所有人身份信息必须一致。
06
申领流程
(一)补贴申报
车主本人或企业购置汽车后,按要求准备申报资料,并将完整的申报材料(一式三份)递交车企,现场签署申报材料移交表(见附件3),由车企统一报送市科工商务局商贸流通股。
消费者申报日期:2023年6月1日-2024年1月31日
(二)资料审核
车企负责资料完整性审核,市科工商务局、市财政局、市公安局、市税务局等部门负责对消费者申报资料进行信息比对核实。
(三)补贴公示
市科工商务局汇总消费者补贴情况,并分期进行补贴项目公示。公示渠道:市科工商务局官网/zfgzbm/skgswj/
(四)资金拨付
补贴资金将分期拨付到消费者相应银行账户。第一期汽车补贴总额限定为100万元,计划于2023年发放;第二期汽车补贴总额限定为200万元,计划于2024年发放。
拨付顺序以机动车销售统一发票开具时间为准,按照谁先申报,谁先获得补助的原则,额满即止。若机动车销售统一发票开具时间相同,则按照申报材料递交时间确定拨付顺序。
07
参与商家
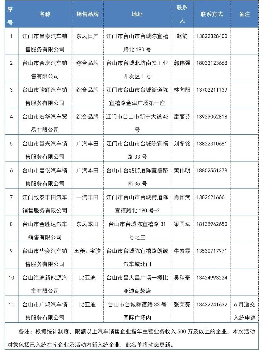
参与活动的商家为在雷速体育比分直播:市注册登记且在雷速体育比分直播:市行政区域内依法生产经营的限额以上汽车销售企业(见附件1)。本次活动对象包括已入统在库企业及活动内新入统企业,此名单将动态更新。
08
特别说明
(一)本次汽车补贴总额限定为300万元,拨付顺序以机动车销售统一发票开具时间为准,按照谁先申报,谁先获得补助的原则,额满即止(若机动车销售统一发票开具时间相同,则按照申报材料递交时间确定拨付顺序)。补贴申报截止日期为2024年1月31日(过期不再受理),如补贴资金提前使用完毕,申报将提前结束,不再接受申请。
(二)本方案实施后,若国家或省或市出台促进汽车消费补助政策,雷速体育比分直播遵照执行,可叠加使用。
(三)本方案实施后涉及的具体问题,由市科工商务局协调,由交警、税务、财政等部门按职责解释。咨询电话:5521909。
附件
1.2023年雷速体育比分直播:市注册登记限额以上汽车销售企业名单

2. 雷速体育比分直播:市汽车消费补贴信息确认表

(识别二维码查看)
3. 申报材料移交表

(识别二维码查看)
凡本网注明"稿件来源:雷速体育比分直播:政府网"的所有文字、图片和音视频稿件,版权、知识产权均属雷速体育比分直播:政府网所有,任何媒体、 网站或个人未经本网协议授权不得复制或转载。已经本网协议授权的媒体、网站,在下载使用时必须注明"稿件来源:雷速体育比分直播:政府网",违者本网将依法追究责任。 本网转载其他媒体稿件是为传播雷速体育比分直播的信息,此类稿件不代表本网观点,本网不承担此类稿件侵权行为的连带责任。如转载稿件涉及版权、知识产权等问题, 请作者速与本网取得联系。本网未注明"稿件来源:雷速体育比分直播:政府网"的文/图等稿件均为转载稿,如其他媒体、网站或个人从本网下载使用, 必须保留本网注明的"稿件来源",并自负版权等法律责任
联系方式:0750-5565827邮件:tssxzzx@jiangmen.gov.cn