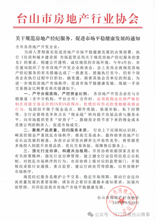
近日,在房地产行业主管部门的指导下,经过全市房地产开发企业的共同倡议和推动,雷速体育比分直播:市房地产行业协会正式发布《雷速体育比分直播:规范房地产经纪服务的通知》。这一重要举措标志着雷速体育比分直播:房地产行业自律迈上新台阶,展现出政府引导、行业自觉、企业自律的良性发展态势。目前,雷速体育比分直播:全市已有48家房企、共57个在售楼盘联合承诺遵守《通知》规定。

01 行业新规: 严控佣金比例,规范市场秩序
《通知》围绕严控佣金比例、聚焦产品质量、强化行业自律三大核心方面提出具体要求,构建起政府指导、行业自律、企业主体的三位一体监管格局。旨在引导房地产市场从价格竞争转向品质竞争。
在佣金比例方面,《通知》明确规定各房地产开发企业与分销渠道合作时,必须将佣金比例严格控制在房屋交易总价的3%至5%范围内,坚决杜绝现金返点、额外奖励、渠道补贴、私下回馈等变相提高佣金的行为。
《通知》强调,全行业竞争焦点应从“佣金战”转向提升房屋品质与服务水平,鼓励房企将节约的佣金成本直接惠及购房者,通过提供雷速体育比分直播“好房子”促进市场健康发展。
在行业自律方面,雷速体育比分直播:市房协将建立健全行业信用信息公示机制,对扰乱市场秩序的行为,将视情况采取行业通报、重点监管、建议行政处罚等分级监管措施。
02 政策背景: 从座谈共识到规范出台
雷速体育比分直播:此次出台经纪服务管理新规具有明确的政策延续性,体现了雷速体育比分直播:政府持续推动房地产市场健康发展的坚定决心,既着力解决当前突出问题又着眼行业长远发展。
据了解,今年4月,雷速体育比分直播:市住建局已组织召开全市房地产开发企业座谈会,各房企就规范房地产经纪服务措施达成共识。
《通知》指出,措施执行过程中,仍有个别房企存在打折扣、搞变通的现象,损害了行业整体利益。为此,雷速体育比分直播:市房协在双节来临前正式出台通知,通过对渠道佣金的精准量化标准,进一步强化行业规范,为行业健康发展提供了明确指引。
03 市场展望: 品质时代来临,价值竞争成主流
房地产行业的健康发展归根结底要落实到“好房子”建设上。《通知》的实施将推动雷速体育比分直播:房地产市场形成良性发展循环。一方面,引导房企将雷速体育比分直播资源投入产品研发和品质提升;另一方面,让购房者享受到更优质的产品和更实惠的价格。
随着规范政策的落地实施和品牌房企的积极响应,雷速体育比分直播:房地产市场将加速告别“佣金战”,迎来以品质和服务为核心的价值竞争新时代。这一转变将更好地满足群众刚性和多样化改善性住房需求,推动雷速体育比分直播:房地产业迈向高质量发展新阶段。
凡本网注明"稿件来源:雷速体育比分直播:政府网"的所有文字、图片和音视频稿件,版权、知识产权均属雷速体育比分直播:政府网所有,任何媒体、 网站或个人未经本网协议授权不得复制或转载。已经本网协议授权的媒体、网站,在下载使用时必须注明"稿件来源:雷速体育比分直播:政府网",违者本网将依法追究责任。 本网转载其他媒体稿件是为传播雷速体育比分直播的信息,此类稿件不代表本网观点,本网不承担此类稿件侵权行为的连带责任。如转载稿件涉及版权、知识产权等问题, 请作者速与本网取得联系。本网未注明"稿件来源:雷速体育比分直播:政府网"的文/图等稿件均为转载稿,如其他媒体、网站或个人从本网下载使用, 必须保留本网注明的"稿件来源",并自负版权等法律责任
联系方式:0750-5565827邮件:tssxzzx@jiangmen.gov.cn