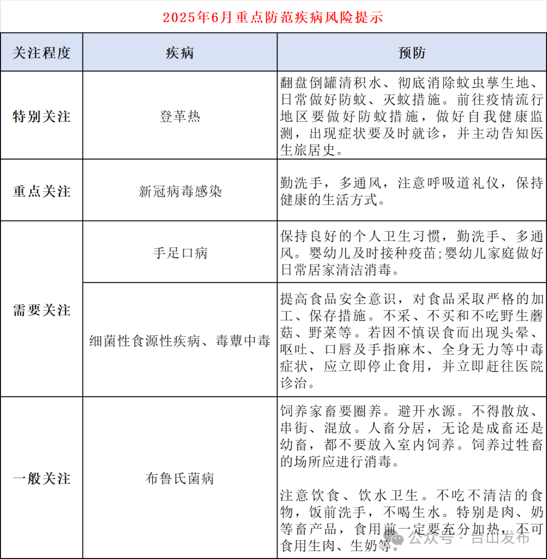
6月正值高考与中考季,近期将出现持续高温及降雨天气,空气湿度增大易导致蚊蝇孳生、有害微生物繁殖活跃,需警惕肠道传染病和蚊媒传染病传播。江门市疾控中心提醒广大市民:6月需特别关注登革热,重点关注新冠病毒感染,需要关注手足口、细菌性食源性疾病、毒蕈中毒,一般关注布鲁氏菌病。

特别关注疾病
登革热 是由登革病毒感染引起,主要由伊蚊传播的一种急性虫媒传染病。临床表现为突发高热(在24~36小时升至39~40℃),面、颈、胸部潮红,四肢、头面部出现充血性皮疹或点状出血皮疹,以及剧烈头痛、全身肌肉酸痛和关节痛等,部分患者可出血倾向和淋巴结肿大。登革热的传播途径主要是病人及隐性感染者经伊蚊叮咬传染给健康人,人与人之间不会直接传播。传播媒介主要是白纹伊蚊和埃及伊蚊(俗称“花斑蚊”)。
专家提醒
高温多雨天气
导致白纹伊蚊孳生活跃
且江门市邻近地市
已出现登革热本地病例
江门市面临登革热疫情输入风险增加
登革热输入病例导致
本地疫情风险也进一步升高
重点人群
人群普遍易感
感染登革热后
对同型登革病毒有抵抗力
但对不同血清型的登革病毒
无抵抗力
重症的高危人群
包括二次感染者、老年人
有基础疾病人
孕妇、婴幼儿等
防控措施
消除蚊虫孳生地
封:封盖水缸、水箱等容水器皿。
填:填平洼坑、废用水塘、水沟、竹洞、树洞。
疏:疏通沟渠、岸边淤泥和杂草。
排:排清所有可能孳生蚊虫的积水,包括花盆托盘的积水、闲置容器的积水、废旧轮胎积水等。
清:清除小容器垃圾,垃圾塑料薄膜袋、废用瓶罐、易拉罐等垃圾容器。
防蚊灭蚊
隔:出门穿着浅色长袖衣服及长裤,家里安装纱门纱窗和使用蚊帐。
避:避免在蚊虫出没频繁的时段在树荫、草丛、凉亭等户外阴暗处逗留。
驱:在外露的皮肤及衣服上涂蚊虫驱避剂。
杀:适时使用杀虫剂、蚊香、电蚊拍等杀灭成蚊,可在水缸中放养食蚊鱼等。
重点关注疾病
目前江门市新冠病毒感染 疫情出现季节性流行小高峰,疫情有回落趋势,新增感染个案均为散发病例。重点防控人群为年长者、慢性基础性疾病患者等感染易发展为重症甚至死亡的群体。
专家提醒
目前江门市新冠病毒感染疫情
出现季节性流行小高峰
疫情有回落趋势
新增感染个案均为散发病例
重点防控人群为年长者
慢性基础性疾病患者等
感染易发展为重症甚至死亡的群体
重点人群
儿童、孕妇、年长者
慢性基础性疾病患者
及医务人员
防控措施
做防护:日常要坚持做好勤洗手、戴口罩、勤通风、一米线这“防疫四件套”。
早排查:每天进行自我健康监测,如有出现发热、干咳、乏力、咽痛、嗅(味)觉减退、腹泻等不适症状时,避免带病上学或上班,视情况及时到附近医院发热门诊就诊;就医途中全程佩戴口罩,尽量避免乘坐公共交通工具。
需要关注疾病
手足口病 是由肠道病毒引起的传染病,多发于5岁以下的婴幼儿,主要症状包括发热和手、足、口腔等部位的疱疹、溃疡,少数患者引起心肌炎、肺水肿、无菌性脑膜脑炎等并发症,发病的第一周传染性最强。手足口病主要经粪-口途径感染,接触患者口腔分泌物、疱疹液及被污染的玩具、奶瓶、餐具等物品,或通过呼吸道飞沫也可感染。
专家提醒
6月是手足口病流行季节
这与气温上升、雨水较多
环境湿热等有关
学校和托幼机构等重点场所
是出现手足口病聚集
或暴发疫情的风险场所
需加强日常防护的指导
做好聚集性疫情发现和应对处置准备
重点人群
发病人群以5岁及以下儿童为主
重症死亡主要集中在
3岁及以下儿童
同一儿童可因感染不同血清型
肠道病毒而出现多次发病
预防措施
勤洗手:尤其是饭前便后以及外出游玩回家后要用肥皂或洗手液和流动水洗手。
勤通风:居室应经常开窗通风,保持空气流通。
少聚集:建议在疾病高发的季节,尽量少带孩子到人多拥挤处玩耍,如室内儿童游乐场等。
勤清洁:经常清洗、消毒孩子使用的餐具、奶瓶、奶嘴、玩具等其他生活用品。
勤观察:留意孩子口腔、手、足、臀部等部位是否有疱疹或皮疹,如有,应尽早就医。
远病患:手足口病具有较强的传染性,应避免亲密接触病人,不建议跟病人拥抱或分享玩具、餐具、洗浴用品等,避免感染。
食源性疾病 是指食品中致病因素进入人体引起的感染性、中毒性等疾病,通俗地说就是吃出的病。按致病因素分类,包括化学性的(农药、亚硝酸盐、真菌毒素等)、生物性的(细菌、病毒、寄生虫等)、有毒动植物的(霉变甘蔗、河豚鱼)及毒蘑菇等。
专家提醒
6月江门市处于雨季
温暖湿润的天气容易导致
毒蕈大量生长
需警惕采食野生蘑菇
引发食物中毒
夏秋季节气温相对较高
空气湿度大
细菌容易在食物中滋生
并在短时间内快速繁殖
食物容易腐烂变质
当菌量增大时
人们发生细菌性食源性疾病
的几率会随之增加
预防措施
1.不随意采食野生蘑菇:不随意或“凭经验”采摘和食用野生蘑菇。
2.遵守食品安全要点:生熟食物分开处理和存放;食物要煮熟煮透方可食用;尽可能当餐烹调当餐食用,如有吃剩的食物,应放入冰箱,食前彻底加热。
一般关注疾病 布鲁氏菌病 ,简称“布病”,是一种由布鲁氏菌引起的人畜共患传染病。该疾病主要传染源为病畜(带菌、发病),主要为带菌或发病的牛、羊、猪,其次为犬、鹿、马、骆驼等。 专家提醒 人类通常通过食用受感染动物 的未经煮熟的肉或未消毒的乳制品 直接接触病畜或病畜产品 病畜的分泌物 间接接触病畜污染的环境 或吸入病菌污染环境后 形成的气溶胶而感染 重点人群 饲养、屠宰、畜产品收购 运输及加工、兽医人员 易感染布病 预防措施 1.对饲养的牲畜及时进行疫苗免疫:这是预防畜间布病最有效、最彻底的方法。免疫要年年坚持,且免疫率要高,不能出现空白。 2.加强检疫和消毒:引进牛、羊等牲畜时,必须做好检疫工作,防止引进病畜。一旦发现病畜,要及时进行淘汰、屠宰,并对病畜用过的棚圈进行严格消毒净化。 3.注意个人卫生:在饲养、挤奶、屠宰等过程中,必须穿工作服,戴手套和口罩,防止吸入含有布鲁氏菌的灰尘或接触病菌。工作结束后要及时洗手,注意个人卫生。 4.禁食未熟肉和乳制品:避免食用未经巴氏杀菌的乳制品和未熟的肉、内脏等食品。60℃湿热环境,需持续15-20分钟才能杀死布鲁氏菌,因此,充分的烹调对预防布病十分重要。
凡本网注明"稿件来源:雷速体育比分直播:政府网"的所有文字、图片和音视频稿件,版权、知识产权均属雷速体育比分直播:政府网所有,任何媒体、 网站或个人未经本网协议授权不得复制或转载。已经本网协议授权的媒体、网站,在下载使用时必须注明"稿件来源:雷速体育比分直播:政府网",违者本网将依法追究责任。 本网转载其他媒体稿件是为传播雷速体育比分直播的信息,此类稿件不代表本网观点,本网不承担此类稿件侵权行为的连带责任。如转载稿件涉及版权、知识产权等问题, 请作者速与本网取得联系。本网未注明"稿件来源:雷速体育比分直播:政府网"的文/图等稿件均为转载稿,如其他媒体、网站或个人从本网下载使用, 必须保留本网注明的"稿件来源",并自负版权等法律责任
联系方式:0750-5565827邮件:tssxzzx@jiangmen.gov.cn